| Allt Nytt | Kalender | Racerbanor | Arrangörer | Forum | Varvtider/Loggar |

![]() |
Våra race- och banåkarbilar
Se7en: "Locost +" en glassätarsjua "Trodo levererar! :) "
|
43 besök idag (5930 totalt) |
|
Re:
Woop Två dagar tog det, så fick jag ett jättebra svar! Komplettera med bilder o film Skickade. En timme senare: "Vi återbetalar dig för båda pumparna, och du kan kassera dom själv. Vi rekommenderar HEPU pump istället, de är av bättre kvalitet." Den kom igår. Så uppmätt kast på anläggningsytan för remhjulet: Ford original (pumpen läcker, därför byte) 0,04mm Febi Bilstein 0,35mm GRAF 0,4mm HEPU 0,07mm Så en klar förbättring! Även fått hem några meter Gates Barricade som ska tåla E85 Och 6m rostfritt 8x1mm rör Och skissar lite i datorn på catchtank och var pump o filter ska sitta. Nu är det bara hitta tid och att ryggen ska orka (ser dock jävligt dåligt ut för ryggen) _________________ Fredrik Heijel www.hondaklubben.com Super Seven Suzuki Swift Sport -14 Toyota Rav4 Gazoo Racing -24 Civic -00 BilsportSS 1.24.12 såld
|
||
Så här ser min tank ut, och det går att köra till soppa torsk utan att man märker att det är lite soppa innan det stannar provat...
Nersänkningen på tanken är nog 2-4 liter ca har inte mätt så bara en gissning
_________________ Nisse Holmgren Umeå
|
||
|
Hade gärna justerat tanken lite och byggt in catchtank
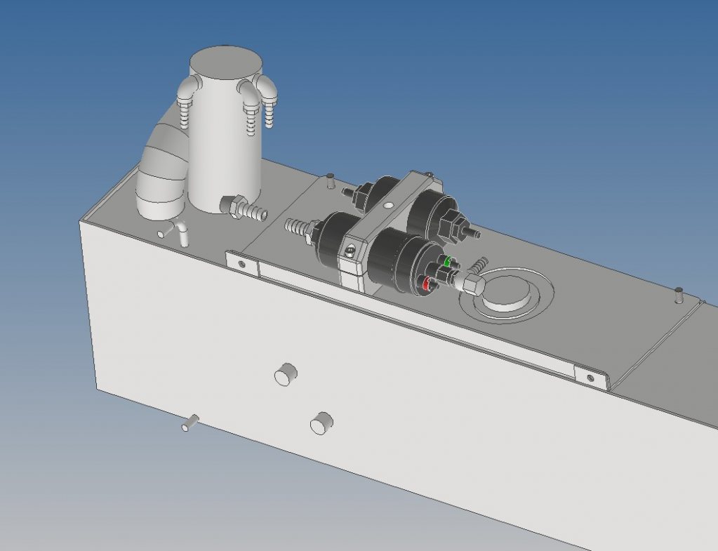
Men tanken sitter där, passar, har dessutom ett uttag i toppen för retur jag kan använda. Så sätter extern catch, filter, pump mm istället. Just nu ser det ut såhär i datorn. Facet förgasarpumpen med förfilter sitter på de två puckarna på tanken, och behåller de som lyftpump. Sedan är det extern pump o filter som båda tål e85 Flexfuel sensorn ska jag se om jag sätter här oxå kanske, har inte ritat upp den än. Catchen är på 0,8 liter vilker räcker. Eftersom planen är att bygga om bakvagnen nästa år, så vill jag inte sätta mer saker på sidan av tanken.
_________________ Fredrik Heijel www.hondaklubben.com Super Seven Suzuki Swift Sport -14 Toyota Rav4 Gazoo Racing -24 Civic -00 BilsportSS 1.24.12 såld
|
||
|
Jag har haft bekymmer med vad jag tror är bränsletillförsel i längre böjar på min seven. Typ i challengebanan tillbaka ut på rakan hem igen som exempel. När jag renoverade ramen valde jag därför att montera tanken i lätt lutning mot hållet där bensinen tas ut. Kan inte säga att jag provat så mycket än men var en enkel lösning känns det som
_________________ Jonas Jonsson "Kör mest men inte snabbast" Kommentera gärna |
||
![]() |
Våra race- och banåkarbilar
Se7en: "Locost +" en glassätarsjua "Trodo levererar! :) "
|
43 besök idag (5930 totalt) |

