| Allt Nytt | Kalender | Racerbanor | Arrangörer | Forum | Varvtider/Loggar |

![]() |
Skruva banåkabil
Bygga bränslesystem
|
3 besök senaste veckan (10645 totalt) |
|
Bygga bränslesystem
Har försökt läsa igenom gamla trådar men är ändå lite osäker hur ska konstruera bränslesystemet i mercan. Allt gammalt är utrivet och nu ska det byggas nytt från grunden. I grunden blir det en 30l ATL. Sen är frågan om det är värt dom extra pengarna med intern catchtank, blir ju kompaktare men antagligen dyrare men samtidigt ingår det mesta i priset . Någon som installerat en sådan? Alternativ blir det då lös catch-tank men då är frågan hur det ska kopplas, vad man ska tänka på. Var filter ska sitta, tips på förpump, placering. Dragning av bränsle i kupén med rör. Tacksam för alla svar _________________ Mikael Lindqvist SVKG 692 |
||
|
Erfarenhetsbasserat:
Se till att det sitter ett filter efter högtryckspump. Det glöms bort ibland. Alla pumpar (utom kanske membranpumpar) släpper partiklar. Grovfilter för att hindra att förpump att suga i sig ev löst tankskum. Antal sugpunkter i fuelcell kan oxå diskuterats _________________ // Ludde R Ludde Rosten. Hellre Nürburgring än vigselring |
||
|
Tack! Börjar få lite koll på detta, vad för filter rekommenderas innan förpump och efter högtryckspump?
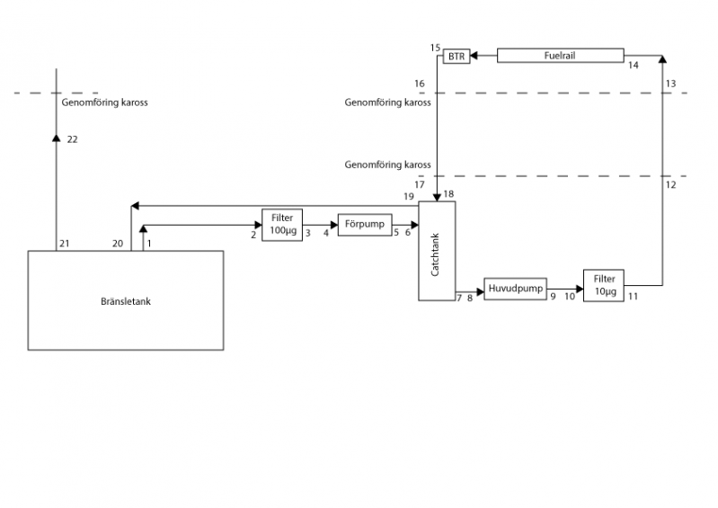
Runt 10µg filter efter högtryck Runt 100µg filter före förpump Har gjort en enkel skiss, har egentligen bara en fråga och det är dimension av rör. Bränslerör känns som det är 8mm som gäller, då har dom väl en invändig diameter på runt 7mm. Kikar man då på lite slang, så verkar D-06 vara mest lämpligt (stålomspunnen slang). Den har en invändig diameter på 7,93mm. Skall alla slangar slangar och rör ha samma invändiga diameter. Eller vill man gå upp en storlek någonstans på returen? Dom rör jag plockade ner var både retur och matning samma diameter.
_________________ Mikael Lindqvist SVKG 692 |
||
|
Filter beror ju på hur du väljer att göra konstruktionen på det hela. Ska du tävla och måste få ur varje droppe ur tanken (troligen inte)? Isf 4 lyftpumpar med sockar på (en i varje hörn) som fyller kollektorn, annars skulle jag skita i förpumpar och välja en kollektor med "flaps" som självfyller, då sparar du in kostnaden på lyftpumpar och slangar till det och istället bara köra en högtryckspump inne i kollektorn. Sätt BTR'en direkt på tanken i stället, finns ingen anledning att köra den framme på motorn, det är artonhundratal att köra fram soppan hela vägen och sedan skicka tillbaks den uppvärmd istället.
_________________ Rɑnɑld MɑcLeɑn ------------------ Speed costs money, how fast you wanna go? |
||
|
Hej jag är väl ganska säker hur jag ska göra.
Men jag har väl ganska bestämt mig vad jag ska införskaffa, brukar alltid handla från ISA Racing i Tyskland, bra priser och frakt. ATL Saver Cell 45: http://www.isa-racing.com/product_in 10µg filter före förpump http://www.isa-racing.com/product_in Förpump Facet Blue Top http://www.isa-racing.com/product_in Catchtank http://www.alloyracingfabrications.c Bosch huvudpump: http://www.isa-racing.com/product_in 10µg filter efter huvudpump: http://www.isa-racing.com/product_in Jag tycker det verkar bli ett vettigt system som räcker för mina 300 sughästar. Internt catchtank hade kanske varit det bästa med det blir nästa dubbla kostnaden. _________________ Mikael Lindqvist SVKG 692 |
||
|
Re:
Samma sak som att ha den fram, bara den sitter någonstans mellan fuelrail och tank. Den gör helt enkelt sitt jobb oavsett om den sitter längst fram eller längst bak på returledningen. _________________ Mattias Holmgren |
||
|
Re:
Man slipper en lång returledning genom hela bilen som väger och kan börja läcka. Det funkar utmärkt att ha regulatorn bak vid tanken och köra utan vaccum anslutning bara man mappar på det sättet. I princip inga moderna bilar har regulatorn vid motorn, sitter oftast integrerad i tankarmaturen i tanken. Funderar på att flytta regulatorn och sätta den på catchtanken istället för i motorrummet och på så sätt slippa returledningen. Men montera en tryckmätare på bränslerailen. Nackdelen är att det blir lite svårare att komma åt regulatorn men det är i allmänhet ingen sak man behöver mecka med. Det står dock i instruktionen till min regulator att den ska sitta nära motorn, troligen enbart för att jag kör med en eftermarknadsregulator. Den trevligaste lösningen är att bygga in förpump, catchtank, bränsletrycksregulator och högtryckspump i tankarmaturen. Borde gå om hålet är tillräckligt stort, alternativet är att integrera högtryckspump och regulator i en catchtank. _________________ Renault 5 GTE -88 |
||
|
Normalt sett använder man konstant difftryck över spridare. Med en regulator i tanken får man konstant tryck från pumpen. Kan vara värt att notera för den som kallibrerar. Spridarkaraktäristiken blir påverkad.
Med regulator på railen kompenserar den för flödesberoende tryckfall i ledningar.? Någon som mätt och sett hur mkt man tappar i tryck fram vid höga flöden. _________________ // Ludde R Ludde Rosten. Hellre Nürburgring än vigselring |
||
|
Inget jag skulle våga på en högeffektsmaskin..
Vet en som provat med en 1000hk setup och det vart inge vidare.. _________________ Erik Wedlund Nurburgring 7.14.8 BTG Z06 Nurburgring 7.40 BTG 996 Turbo Mantorp 1.23.7 Carrera S Gelleråsen 1.18.40 M3e36 Gelleråsen 1.11.5 996 turbo |
||
|
När ena bilen (regulator bak vid tanken och stålomspunnen slang fram) i garaget bytte insug och fick ny fuelrail så blev det pulseringar i fuelrailen så motorn gick inte kring 4000rpm utan hoppade bara. När vi satte i en manometer med gummislang för att kolla trycket så fungerade det helt plötsligt. Flyttade fram regulatorn och sedan var det inga bekymmer.
_________________ / Niklas Sandström BMW CS/SC Understeer is when you hit the wall with the front of the car and oversteer is when you hit it with the back |
||
|
Re:
Fuck all difference i verkligheten, som det heter på officiellt teknikspråk. Självklart om allt är gjort rätt och korrekt dimensionerat osv.
Värst hittills som vi gjort med denna princip var en Audi som gav 1265hk i bänken (sen sprack ramlagergången, men det är en annan femma ), så att det funkar för monstermotorer också är det ingen tvekan om.
Skulle nog påstå att de ovanstående problembilarna har något annat problem i botten, inte att principen är fel. Sen om det är otillräcklig regulator, slangar eller knas med railet det ger jag mig inte in på att gissa. Den stora fördelen som jag ser det, är att du inte värmer upp soppan. På en gatbil må det vara skitsamma, men om bilen går hårt på bana, så är det skrämmande hur varm soppan blir. På gamla RSR'en så hade inte Porsche gått över till tankBTR ännu, om man då var tvungen att lämna bränsleprov i parc fermen direkt efter ett race så bokstavligen brände man sig på soppan. No kiddin!
Att det sedan blir en cleanare och billigare montering är en trevlig sidoeffekt, men värmen är den stora bonusen (eller snarare bristen på värme). _________________ Rɑnɑld MɑcLeɑn ------------------ Speed costs money, how fast you wanna go? |
||
|
Re:
Menar inte att det inte funkar. Tycker det bara är intressant att veta vad som händer. =) Bränsletemperatur är än värre när man håller på common rail diesel. Fick "bygga" vattenkyld bränsletank i en dynoanläggning.
Och i tävlingsutförande är det stor returbränslekylare som gäller. _________________ // Ludde R Ludde Rosten. Hellre Nürburgring än vigselring |
||
|
Närå, tog det inte så alls. Menade bara att du knappt behöver justera trycket, blir förvånansvärt lite tryckfall. Brukar iofs alltid mäta trycket på railet iaf, blir så perfekt att sätta mätningen där returen normalt sitter. Då spelar det ingen roll med ev tryckfall för du justerar för korrekt tryck i railet oavsett vad det är vid regulatorn.
Men som sagt, inget nämvärt fall. På t ex alla nyare tävlingsporschar så är det fast regulator på 5 bar som sitter på tanken. Larmet på loggningen för bränsletryck är satt på 4,8 vid motorn och det larmar aldrig (om man inte kört soppatorsk dvs). _________________ Rɑnɑld MɑcLeɑn ------------------ Speed costs money, how fast you wanna go? |
||
|
Re:
Funkar tyvärr inte på oss med turbo och org styrsystem..
_________________ Mvh/Rickard Cornacchini Porsche 997 RSR GT2 |
||
|
Vanliga hobbymekare kanske inte ska börja exprimentera med returlöst system på en gammal bil, det ger troligen mer problem än fördelar...
De fabriksutvecklade "mekaniska" returlösa systemen har pulsdämpad fuelrail (någon skrev ovan att man hade problem med just spridarnas pulsering vid försök med returlöst) och de "elektroniska" har styrd pump. Sen är det ett jäkla bök att lufta systemet Nä, kör på med klassikern regulator fram, retur och tryckkompenserade spridare. _________________ Johan H |
||
|
Re:
Pulsdämparna är mest till för att dämpla ljud som uppstår om man inte kör med regulator. Regulatorn har en dämpande effekt. Lufta systemet behöver man inte göra. Bränslerailen på min orginal motor har ingen luftnippel. Spelar ingen roll om man har konstant tryck i railen sålänge det varierar med last och varvtal på ett konsekvent sätt. Tryckvariationer kompenserar man med spridartiden i styrsystemet. _________________ Renault 5 GTE -88 |
||
![]() |
Skruva banåkabil
Bygga bränslesystem
|
3 besök senaste veckan (10645 totalt) |
